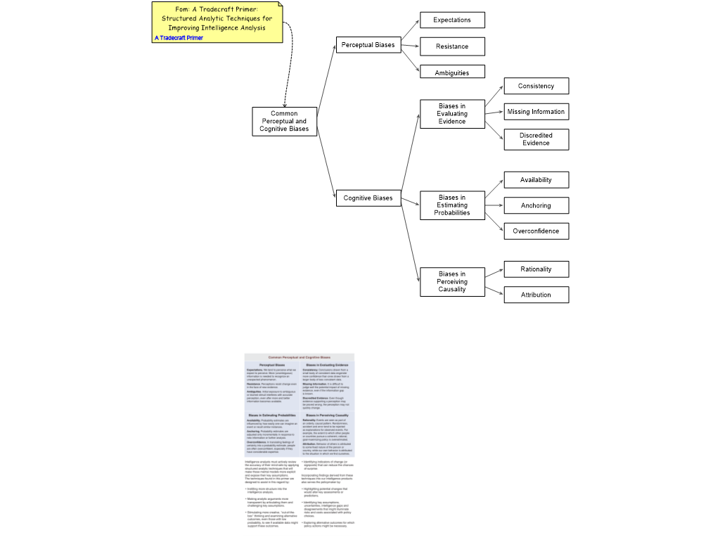
Primer CIA Intelligence Analysis : Biases

PUBLIC

Summary

Not provided.

Description

Not provided.

Comments

Not provided.

Attachments

Not provided.
Created by
bCisive Online
(bCisive)

8 months ago

Last updated by
bCisive Online
(bCisive)

8 months ago

Share

Copy and paste the appropriate code to share.

Revision History

Not available