All Public maps

PUBLIC

Last updated by bCisive

3 months ago

cases
PUBLIC

Last updated by bCisive

10 months ago

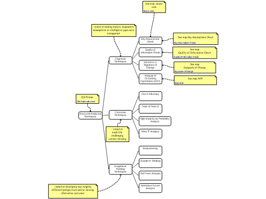
intelligence method hypotheses-mapping scenario-testing ach
PUBLIC

Last updated by bCisive

10 months ago

method intelligence hypotheses-mapping scenario-testing
PUBLIC

Last updated by bCisive

10 months ago

method intelligence hypotheses-mapping scenario-testing
PUBLIC

Last updated by bCisive

10 months ago

method intelligence quality-of-information
PUBLIC

Last updated by bCisive

10 months ago

decision-maps crtical-questions
PUBLIC

Last updated by bCisive

10 months ago

method intelligence hypotheses-mapping ach
PUBLIC

Last updated by bCisive

10 months ago

PUBLIC

Last updated by bCisive

10 months ago

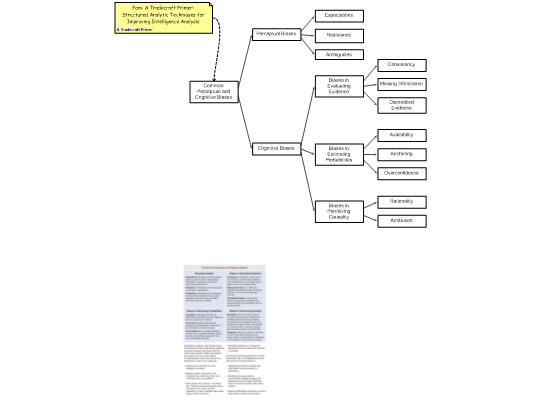
intelligence biases method
PUBLIC

Last updated by bCisive

10 months ago

Example barbara-minto consultancy business strategy
Tags